Mobox產品生產加工工藝展示系統
產品生產加工工藝展示系統目的:
1)銷售輔助用:為了提高產品競爭力或可信度有些企業希望將自己產品的生產加工工藝展示給用戶,讓用戶知道所采購的產品或服務是有質量保障的。(可以將工藝二維碼做成展板放在車間門口,或者放在產品介紹網頁,需要了解的用戶掃一下就能查看)

2)生產加工教學用:企業在全國乃至全球有分部或分廠,不通地區的工人可以通過工藝展示系統了解及學習產品制作工藝或某工序詳細加工過程。(可以在某工位上掃描一下二維碼進行查看詳細加工過程)
系統架構:

數據結構組成

系統安全性考慮
本方案工藝展示是通微信小程序來完成的,勢必要求產品生產加工工藝展示系統能在外網訪問。而工藝數據特別是關鍵工藝,其實是企業的核心數據。企業在上項目的時候,對這個有安全性方面的擔憂。
系統架構安全考慮
產品生產加工工藝展示系統的APP獨立一臺服務器,這個服務器能被外網訪問。系統訪問的數據庫及工藝文件在另外一臺服務器,而這個服務器是不提供外網訪問的。

數據傳輸安全考慮
為了保護敏感數據在傳送過程中的安全,系統采用SSL(Security Socket Layer)加密機制。SSL運行在TCP/IP層之上、應用層之下,為產品生產加工工藝展示系統提供加密數據通道。
使用安全考慮
產品工藝數據輸入后,對工藝二維碼的發布有如下要求
- 發布人員要求
- 自己輸入的工藝信息,自己可以發布二維碼
- 領導可以發布,自己及下屬輸入的工藝信息為二維碼
- 發布選項
- 是否公開,任何人都能查看
- 只能是本單位同事才能查看
- 強制指定,某個人或角色能查看
- 發布的二維碼是否有有效期


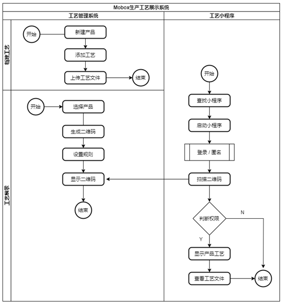
系統操作流程

-
- 新建一個產品
- 為這個產品添加工藝步驟
- 為這個工藝步驟,添加工藝文件(圖片、pdf、mp4、office等)
- 有權限的人,選擇某一個產品,生成二維碼
- 選擇二維碼發布類型 (是否公開、是否有時效性等)
- 打開小程序,掃二維碼
- 查看,改產品下的工藝步驟及對應的工藝文件
產品生產加工工藝展示系統界面預覽
Mobox工藝管理系統界面

工藝管理系統主要:創建產品及對應的工藝信息,并進行維護及二維碼生成相關功能
小程序界面

掃描二維碼,后顯示下圖,能查看當前產品的工藝步驟,點擊某工藝步驟后 ,查看針對的工藝文件

進一步了解產品生產加工工藝展示系統:
添加微信:13805711962 吳工,進行交流 (注:此產品是用Mobox工業低代碼開發平臺快速構建開發的)
共好plm系統
